Amazon Web Services ブログ
ブロックチェーン技術を活用した、治験のデータ信頼性と効率性向上による治療薬開発への貢献
臨床試験/治験のコストは、多くの試験で数億円以上のコストがかかっていると言われており*1、結果として薬価が上がり、必要な社会保障費が膨張しているという課題や、国の研究機関や大学の臨床研究の数が減って、研究進捗が遅くなっているという実態があります。
また過去には、臨床研究の結果を発表した論文のデータに問題があったとして一連の論文が撤回された事件やデータ改ざん事件も起きており、臨床研究法によってデータ管理が厳格化されたことも臨床研究/治験のコストの増加要因になっています。
ヘルスケア業界において、ブロックチェーン技術が持つ「データの耐改ざん性」と、「非中央集権」という特性を活かし、新型コロナウイルス感染症が続く中でのビジネス・業務の継続や医薬品流通・偽造品対策、臨床試験におけるデータ活用などにおいて、この技術の利用が広がっています。
デジタル医療を推進する研究開発型企業であるサスメド株式会社(以下、サスメド)は主に、医療機器としての治療用スマートフォンアプリの開発、ブロックチェーン技術を活用した臨床試験システムを提供しています。サスメドは、神経・精神疾患領域における⾰新的な治療薬の開発と商業化を推進するアキュリスファーマ株式会社(以下、アキュリスファーマ)と、企業治験として世界初*2となるブロックチェーン技術を⽤いた治験の実施に関する契約締結を発表しました。また、サスメドは同社が提供しているブロックチェーン技術を用いた治験管理システムに関し、アキュリスファーマのPitolisant国内第3相臨床試験開始を発表しました。
サスメドはこのシステムにおいて“Amazon Managed Blockchain”を活用し医薬品開発支援としてのブロックチェーン技術による臨床試験効率化の実現に貢献しています。
サスメド株式会社 CTO 本橋智光 氏に、Amazon Managed Blockchainを中心としたブロックチェーンアーキテクチャと、サービスにおけるブロックチェーンの必要性について、以下の通り、解説頂きました。
=======
サスメドは、内閣府のサンドボックス制度を利用して、ブロックチェーン技術を⽤いた臨床データのモニタリングシステムに関する実証を行いました。
実証の目的は以下です。
- 治験や特定臨床研究のモニタリングにおいてデータ改ざんが困難であるブロックチェーン技術を活⽤
- 従来の⽅法よりもセキュリティレベルを向上させると同時に、費⽤対効果が⾼く、かつ正確性が担保されたモニタリングを⾏うことを可能とし、ひいては研究開発コストを低減させることで、⽇本の製薬産業における国際競争⼒の維持・強化と、社会保障の持続可能性に貢献することを⽬指す
こちらの実証は、国⽴がん研究センターと共同で行い、運動習慣のないがんサバイバーに対する⾏動変容を促す運動プログラム開発のための臨床試験において、モニタリングを実施しました。
データ⼊⼒⽤の専⽤アプリを⽤いることを含め、クライアントや中継サーバーの脆弱性を防ぐ技術を⽤いて送信したデータを、保存されたデータの改ざんが困難なブロックチェーンサーバーへ直接記録することで、⼀貫してデータの信頼性を確保しました(原資料から報告⽤資料への転記を⾏わない)。結果として、モニターが訪問し原資料と報告⽤資料の照合を⾏わなくても、データの信頼性が保証されることが⽴証されました。
その後、ブロックチェーン技術により、医薬品や医療機器等の臨床試験で求められるモニタリングを代替することが法令上認められる旨、厚生労働大臣及び経済産業大臣から文書で公表が行われております。
この手法はサスメドが特許取得も行なっており、新しい価値のある技術であると認めていただたものと認識しています。
サスメドのAWS活用方針は以下です。
- 極力フルマネージドサービスを活用してサーバレス構成に寄せて運用コストを下げる
- 全てコードビルドで行う
- SLA*3が高いため、大きな理由がない限りAWSに寄せていく
このような方針から、構築当初はAmazon EC2インスタンス上に“Hyperledger Fabric”の環境を構築していましたが、フルマネージドサービスの Amazon Managed Blockchain へと移行を実現しました。次のセクションでは、そもそもなぜブロックチェーンを活用しようと思ったのか、また、ブロックチェーンを使ったアーキテクチャについて、いくつかポイントを解説します。
なぜブロックチェーン技術を採用したのか?
臨床研究/治験において、複数のステークホルダーとの監査や試験もあるため、莫大な時間とコストがかかります。
試験の内容によって異なりますが、多くの試験で数億円以上のコストが発生しており、そのコストの20~50%は CRO(開発業務委託機関)/SMO(治験施設支援機構)の委託費用となっています。
図:臨床研究・治験に関わる関係者とそれぞれの関係 (日本SMO協会より引用)
仮に試験/研究結果に改ざんがあった場合、監査や試験に費やした莫大な時間とコストが全て無駄になるだけでなく医薬品等が適切に評価されず、医療従事者・患者さんに適切な医療の提供ができなくなることから、これらのデータに関しては、信頼性の担保が求められ、現状ではそれをモニター等の人間による確認による担保が大半を占めています。
ブロックチェーンを用いた改ざん防止
高い改ざん耐性を達成するために、ブロックチェーン技術が注目されています。
ブロックチェーンの位置づけとしては、あくまでもセキュリティレイヤーの一つとして利用します。非中央集権を目指すのが目的ではなく、ITの権限構造を階層構造から並列構造にするためです。
ブロックチェーンネットワークに関しては、大きく3種類(パブリック/プライベート/コンソーシアム)に分類されます。
- パブリックブロックチェーン:誰もが利用、閲覧できるブロックチェーン
- プライベートチェーン:承認された特定の人や企業が単独の管理者となり、プライベートチェーンに書かれた取引情報を承認されたユーザのみ閲覧することや、利用するが可能
- コンソーシアムチェーン:承認された複数の団体や企業がともに管理の権限をもち、取引情報に関して、参加者同士でコンセンサスを取ることが可能
臨床研究/治験においては、以下の理由から、ブロックチェーンに参加できる参加者が特定でき、多数決などを利用したコンソーシアム型のブロックチェーンを採用することにしました。
- 大量のデータが発生せず、かつ、厳しいスループット(単位時間あたりに処理できる量)が求められない
- 不特定多数にデータを分散して共有/検証する必要がない
データベース VS ブロックチェーン
改ざん防止が目的であれば、データベースも選択肢として検討することができます。しかしながら現段階において、複数の企業間とのデータ共有や、データベースに保存された以降のデータを、誰にも改ざんされていないことをデータベースの技術だけで証明することは困難です。
データベースはブロックチェーンと異なり、管理者が運営する中央集権的な台帳です。データベースには、管理者権限というユーザが存在するため、証拠を残さず改ざんすることが容易です。そのため、透明性がありません。データベースの場合、管理者の権限設定次第ではデータが公開されることもありますが、そのデータの完全性をデータベースを利用するユーザーが検証することは困難です。ブロックチェーンの重要な特性は、適切なツールを持つ誰もが、ブロックチェーンに書き込まれたデータを検証できることです。この点においても、ブロックチェーン技術を活⽤した治験は、医療課題解決に向けた先駆的な取り組みとなります。
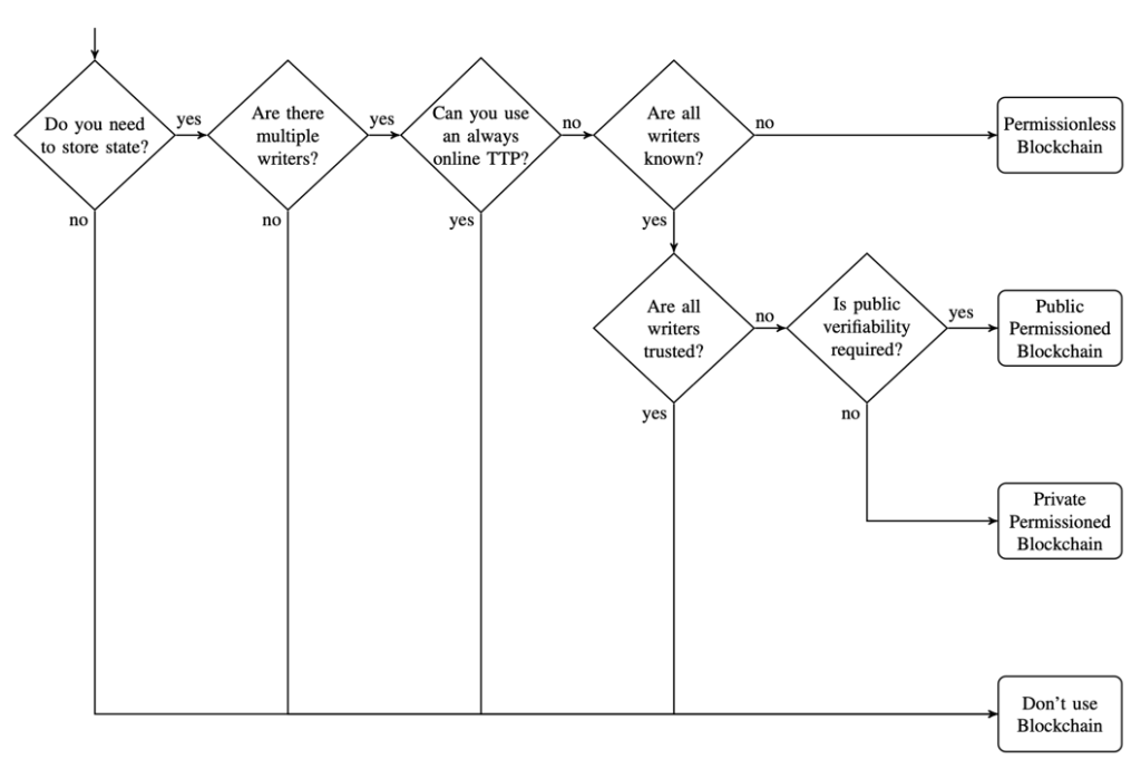
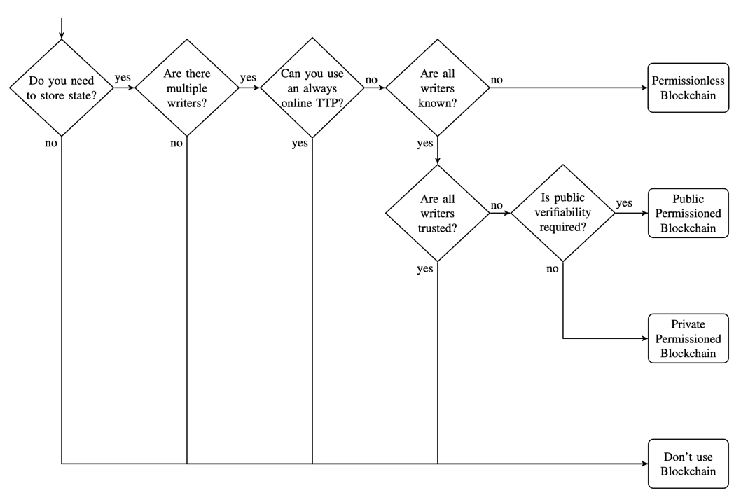
この様な、ブロックチェーンを用いることの意義に関してはNIST(米国標準技術研究所)が公表した報告書*4においても詳細に報告されており、また、” Do you need a Blockchain?”というホワイトペーパーにも書かれています。その中で、下図が記載されておりステークホルダーが信頼できる(改ざんのインセンティブが存在しない)場合は、通常のデータベースで十分だが、そうでない場合においてはブロックチェーンを用いる意義があるとされています。
サービス概要とアーキテクチャについて
全体アーキテクチャに関しては、2020年10月のAWS DevDay*5で登壇した資料をご参照ください。
今回はブロックチェーンにデータを書き込むまでのアーキテクチャ図を記載いたします。
アーキテクチャに関して、ポイントは大きく3つです。
ブロックチェーンは要件に応じたコンポーネントと組み合わせて構成する
上述の通りブロックチェーンを活用すると高い改ざん耐性を得ることができなど利点があります。しかしながら、構成に関して留意が必要です。ブロックチェーン単体では全ての要件を受け止めることが出来ません。利用するチェーンにもよりますが基本的にスループットを求められるケースや、複雑なトランザクションを実行するワークロードとは相性がよくありません。(こちらに関してはブロックチェーンのトリレンマ*6を参照いただければと思います。) 従いまして、ブロックチェーンサービスを構築する際は、要件に応じたコンポーネントを組み合わせる必要があります。
サーバレス構成で運用負荷の削減
極力フルマネージドサービスを活用しました。また、サーバレスアーキテクチャを採用し、運用コストを下げる構成で運用を行っています。また全てインフラの構成を自動構築ツール(Terraform)で管理されており、同じ環境を展開する場合も、大きな工数を要することがありません。運用負荷もかからず、自動化も整備されているため、エンジニア7名、デザイナー1名で3サービスを開発/運用できており、効率的な開発体制が整いつつあります。
すぐに利用できてすぐに破壊できる
とりわけ臨床試験/治験システムにおいては、必ず一定の期間で試験が終了することが決まっています。そのため、必要なときに使えて、不必要なときにリソースを削除できる、クラウドコンピューティングとサスメドのサービスはとても親和性が高いです。またブロックチェーンにおいては、作成するにも、削除するにも苦労を要しますが、Amazon Managed Blockchain ではブロックチェーンのリソース自体の全体を作成/削除することが可能なため、手間をかけることなく、スクラップ&ビルドが容易であり、柔軟性が高いです。
=======
以上の通り、サスメドは、臨床試験におけるコスト高や非効率性、そのことで生じる社会保障コストの増加や研究の遅延を、新しいデジタルテクノロジーであるブロックチェーンを活用して、解決に貢献しようとされています。
AWSは、今回ご紹介したブロックチェーンを含め200以上の幅広いクラウドサービスを提供しています。
お客様はそれぞれの目的やゴールに沿って、最適なサービスをビルディングブロックのように組み合わせ、簡単に構築し、目的やゴール達成に向けて実行していく事が出来ます。AWSは継続的なイノベーションと日本への2011年以来の投資を通じて、堅固に支えていきます。
私たちAWSは、クラウドによるビジネスの変革、国家的課題の解決を通じた社会貢献を「一丁目一番地」として掲げ、ヘルスケアDXをクラウドで支援し、ヘルスケア業界の課題を解決しようと先進的な取り組み行っているサスメドやアキュリスファーマなど多くの関係者と共に、日本全体のDXをさらに加速させてきます。
=======
*1 「医薬品開発の期間と費用」(医薬産業政策研究所 リサーチペーパーシリーズNo.59、2013年7月)
*2 医学⽂献情報 DB である PubMed(https://pubmed.ncbi.nlm.nih.gov/)、アメリカ国⽴衛⽣研究所の国⽴医学図書館によって管理される臨床試験情報 DB である ClinicalTrials.gov(https://www.clinicaltrials.gov/)、欧州医薬品庁の臨床試験情報 DB である EU Clinical Trials Register(https://www.clinicaltrialsregister.eu/ctr-search/search)その他リサーチツールに基づくサスメド調べ
*3 SLAとはService Level Agreementの略で、サービスの提供事業者とその利用者の間で結ばれる、サービスのレベル(定義、範囲、内容、品質水準等)に関する合意サービス水準やサービス品質保証を定義したもの
*4 NIST Internal Report 8202, 2018
*5 AWS Dev Dayとは開発エンジニアのためのAWSが開催する日本最大級のカンファレンス
*6 ブロックチェーンのトリレンマとは、Ethereum の発明者であるヴィタリック・ブテリン (Vitalik Buterin) 氏が提唱したとされており、この現象は、「拡張性 (Scalability)」「分散性 (Decentralization)」「セキュリティ (Security)」のどれか 2 つを取ると、残り 1 つを諦めなければならない、というもの

