Le Blog Amazon Web Services
AWS Outposts maintenant disponibles sur la région AWS Europe (Paris)
Nous avons présenté AWS Outposts à re:Invent en 2018. Nous sommes heureux d’annoncer que nous sommes prêts à prendre vos commandes et à étendre l’expérience AWS à votre centre de données ou centre de colocation, que vous pouvez maintenant rattacher à la région AWS Europe (Paris).
Ce billet est aussi disponible en podcast, sur vos apps de podcast favorites.
Qu’est-ce qu’AWS Outposts ?
AWS Outposts est un service entièrement géré qui permet d’exploiter l’infrastructure AWS, les services AWS, les API et les outils au sein de vos datacenters ou espaces d’hébergement pour profiter d’une expérience hybride la plus proche possible de l’expérience cloud native. Il est idéal pour les applications qui nécessitent un accès à faible latence aux systèmes sur site, le traitement de données locales ou le stockage de ces dernières.
AWS Outposts vous permet de bénéficier de l’infrastructure, des services, des API et des outils AWS pour développer et exécuter vos applications sur site et dans le cloud. De nombreuses fonctionnalités AWS (services de calcul, stockage, base de données) avec lesquelles vous êtes familiers peuvent être exécutées localement sur Outposts. En outre, vous pouvez accéder à l’intégralité des services AWS disponibles dans la région où vous vous trouvez pour créer, gérer et faire évoluer vos applications. En effet, AWS Outposts est connecté à la région AWS la plus proche pour fournir les mêmes services de gestion et de contrôle sur site pour une expérience opérationnelle vraiment cohérente dans vos environnements sur site et dans le cloud.
Pourquoi Outposts ?
Cette nouvelle offre AWS unique est une solution complète de calcul et de stockage conçue pour répondre à vos besoins de traitement local et de très faible latence. Vous n’avez plus besoin de passer du temps à créer des spécifications matérielles détaillées, à solliciter et à gérer des offres de plusieurs fournisseurs, ou encore à racker et empiler des serveurs. Au lieu de cela, vous pouvez passer votre commande en ligne, programmer une livraison et vous détendre pendant qu’un technicien AWS qualifié installe, connecte, configure et vérifie vos Outposts.
Une fois installés, nous nous occupons de la surveillance, de la maintenance et de la mise à jour de vos Outposts. Tout le matériel est modulable et peut être remplacé sur site sans interruption de service. Lorsque vous avez besoin de plus de capacité de traitement ou de stockage, ou que vous souhaitez effectuer une mise à niveau vers de nouvelles générations d’instances EC2, vous pouvez initier une demande en quelques clics et nous nous occuperons du reste.
Tout ce que vous et votre équipe savez déjà sur AWS reste d’actualité. Vous utilisez les mêmes API, outils et usages opérationnels. Vous pouvez créer un pipeline de déploiement unique qui cible vos Outposts et vos environnements dans la région AWS de rattachement, et vous pouvez créer des architectures hybrides couvrant l’ensemble de vos ressources dans un VPC.
Chaque Outpost est connecté à une région AWS spécifique et est contrôlé par elle. La région gère un groupe allant jusqu’à 16 racks sur un site comme un pool de capacités unifiée. Le groupe peut être associée à des sous-réseaux d’un ou de plusieurs VPC dans la région de rattachement.
Matériel Outposts
Le matériel Outposts est le même que celui que nous utilisons dans nos propres centres de données, avec quelques dispositifs de sécurité supplémentaires. Le matériel est conçu pour assurer la fiabilité et l’efficacité de l’ensemble du rack, avec des commutateurs réseau et des blocs d’alimentations redondants, ainsi qu’une distribution d’alimentation de courant continu. Les racks de 42U mesurent 203.2 cm de haut, 60.96 cm de large, 121.92 cm de profondeur, et peuvent peser jusqu’à 900 kg. Ils sont entièrement assemblés, prêts pour la connexion à votre alimentation et votre réseau.
Pour en savoir plus sur le matériel d’AWS Outposts, regardez la vidéo de notre collègue Anthony Liguori qui en partage les détails :
https://www.youtube.com/watch?v=Q6OgRawyjIQ
Les AWS Outposts prennent en charge plusieurs types d’instances EC2 basées sur Nitro avec des processeurs Intel®, dont les C5, C5d, M5, M5d, R5, R5d, G4 et i3en. Vous pouvez choisir la combinaison qui convient à votre environnement, et vous pouvez en ajouter d’autres ultérieurement. Vous pourrez également effectuer une mise à niveau vers des types d’instance plus récents dès qu’ils seront disponibles.
Côté stockage, les Outposts AWS prennent en charge le stockage EBS gp2 (General Purpose SSD), avec une taille minimale de 2,7 To.
Mise en réseau d’AWS Outposts
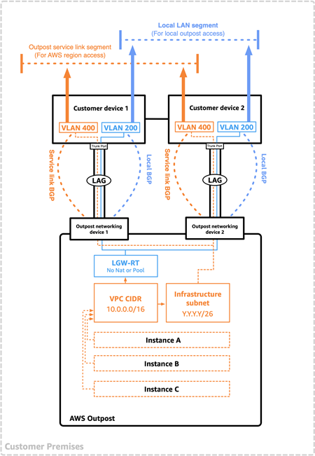
Chaque Outposts dispose d’une paire de périphériques réseau, chacun disposant de 400 Gbit/s de connectivité et prenant en charge des connexions Fibre 1 GigE, 10 GigE, 40 GigE et 100 Gigabit. Les connexions sont destinées à accueillir une paire de groupes d’agrégation de liens, l’un pour le lien vers la région de rattachement et l’autre vers votre réseau local. Le lien vers la région de rattachement est utilisé pour le contrôle et le trafic VPC; toutes les connexions sur ce lien proviennent de l’Outpost. Le trafic à destination et en provenance de votre réseau local passe par une passerelle locale (LGW), vous donnant un contrôle total sur l’accès et le routage (Static ou Dynamique “BGP”). Voici une vue d’ensemble de la topologie réseau :

Vous devez allouer un bloc CIDR /26 à chaque Outpost, qui est annoncé sous la forme d’une paire de blocs en /27 afin de vous protéger contre les défaillances d’équipements et de liaisons. Le bloc CIDR peut faire partie de votre propre plage d’adresses IP publiques, ou d’une plage d’adresses privées RFC 1918 avec translation à la périphérie de votre réseau.
Les Outposts sont simplement de nouveaux sous-réseaux sur un VPC existant dans la région de rattachement. Voici comment en créer un à partir de la ligne de commande AWS (CLI) :
Si vous avez du matériel Cisco ou Juniper dans votre centre de données, les liens suivants vous seront utiles :
- Cisco — Présentation de la solution Outposts. Pour en savoir plus sur le partenariat entre AWS et Cisco, visitez cette page,
- Juniper : Outposts AWS dans un centre de données basé sur Juniper QFX.
Dans la plupart des cas, vous voudrez utiliser AWS Direct Connect pour établir une connexion entre vos Outposts et la région AWS de rattachement. Pour plus d’informations à ce sujet et pour en savoir plus sur la façon de planifier votre topologie réseau Outposts, consultez la documentation How it Works.
Services Outposts
AWS Outposts prend en charge Amazon Elastic Compute Cloud (EC2), Amazon Elastic Block Store (EBS), Amazon Virtual Private Cloud, Amazon ECS, Amazon Elastic Kubernetes Service et Amazon EMR, et des services supplémentaires à l’étude. Amazon RDS pour PostgreSQL et Amazon RDS pour MySQL sont disponibles en preview.
Vos applications peuvent également utiliser tous les services souhaités dans la région de rattachement, y compris Amazon Simple Storage Service (S3), Amazon DynamoDB, AWS Auto Scaling, AWS CloudFormation, Amazon CloudWatch, AWS CloudTrail, AWS Config, Elastic Load Balancing, etc. Vous pouvez créer et utiliser des Interface Endpoints à partir du VPC, ou vous pouvez accéder aux services via les endpoints publics régionaux. Les services et applications de la région de rattachement qui lancent, gèrent ou font référence à des instances EC2 ou à des volumes EBS peuvent opérer ces objets dans un Outpost sans modification.
Acquisition d’AWS Outposts
Le processus d’aquisition d’un Outpost est différent du lancement une instance EC2 ou de la création d’un bucket S3, mais reste très simple. Je n’ai personnellement pas de centre de données, et je ne peux pas commander un Outposts :-), mais je ferai de mon mieux pour vous expliquer le processus !
La première étape consiste à créer et à valider mon site. Je saisis mon adresse :

Je confirme la température, l’humidité et l’aération de l’emplacement du ou des rack(s), je confirme également que mon quai de livraison peut accueillir la caisse d’expédition et qu’il y a un chemin d’accès libre entre le quai et l’emplacement d’installation final du rack :

Je fournis les spécifications d’alimentations disponibles sur notre site :

Je spécifie les caractéristiques de notre configuration réseau :

Je crée ensuite notre site puis notre Outpost :

Je suis maintenant prêt à commander mon matériel. Je peux choisir l’une des 18 configurations standard, avec des quantités variées de capacité de calcul et de stockage (des configurations personnalisées sont également disponibles), et cliquer sur Passer la commande :

La capacité EC2 indiquée ci-dessus indique la taille d’instance la plus grande d’une famille. Je peux lancer des instances de cette taille, ou je peux utiliser les tailles plus petites, selon mon besoin. Par exemple, la capacité de la configuration OR-HUZEI16 que nous avons sélectionnée ci-dessus est répertoriée comme ayant 7 instances m5.24xlarge et 3 instances c5.24xlarge. Je pourrais donc lancer un total de 10 instances dans ces tailles, ou (si nous avions besoin de nombreuses petites instances) je pourrais lancer 168 instances m5.xlarge et 72 instances c5.xlarge. Je pourrais également utiliser une variété de tailles, sous réserve de la capacité disponible et des détails sur la façon dont les instances sont affectées au matériel.
Je confirme ma commande, en cliquant sur Passer la commande :

Ma commande sera revue, les équipes AWS Outpost pourraient m’appeler pour valider certains détails, et mon Outpost sera ensuite expédié sur notre site. Une équipe de techniciens AWS arrivera pour déballer et contrôler l’Outpost, ils le transporteront ensuite à sa position d’installation dans mon centre de données et travailleront avec mon équipe des opérations (DCO) pour le connecter et le mettre sous tension.
Une fois que l’Outpost est mis sous tension et que le réseau est configuré, il se configure automatiquement. À ce stade, je peux me connecter à la console de management AWS et examiner la capacité disponible :

Utilisation d’AWS Outposts
L’étape suivante consiste à configurer un ou plusieurs sous-réseaux dans notre Outpost. Ensuite, je peux lancer des instances EC2 et créer des volumes EBS dans le sous-réseau, comme je le ferais avec n’importe quel autre sous-réseau de mon VPC.
Je peux également demander plus de capacité en sélectionnant Augmenter la capacité dans le menu Actions :

L’équipe AWS me contactera dans un délai de 3 jours ouvrables pour discuter de ma demande.
Informations à savoir
Voici quelques points à garder à l’esprit lorsque vous envisagez d’utiliser AWS Outposts :
- Disponibilité — Les Outposts sont disponibles dans les pays suivants :
- Amérique du Nord (États-Unis, Canada)
- Europe et Moyen-Orient (Tous les pays de l’UE, Suisse, Norvège et Bahreïn)
- Asie-Pacifique (Australie, Japon, Corée du Sud, Singapour et Hong Kong)
- Support : vous devez disposer de l’AWS Enterprise Support. Nous surveillerons à distance votre Outpost, et le garderons fonctionnel au fil du temps. Nous détecterons les composants défectueux et nous prendrons les dispositions nécessaires pour les remplacer sans perturber vos opérations,
- Options de facturation et de paiement : vous pouvez acquérir des Outposts sur une période de trois ans, avec les options de paiement suivantes : paiement de l’intégralité ou partiel des frais initiaux ou aucun paiement au départ. La tarification couvre toutes les utilisations EC2 et EBS dans l’Outpost ; les autres services sont facturés à l’heure, les parties relatives à EC2 et EBS supprimées. Vous payez les frais habituels de transfert de données inter-AZ pour déplacer des données entre un Outpost et un autre sous-réseau dans le même VPC, ainsi que les frais habituels de transfert de données sortantes vers Internet via le lien vers la région de rattachement,
- Extension de la capacité — Aujourd’hui, vous pouvez agréger jusqu’à 16 racks en un seul pool de capacité. A l’avenir, nous prévoyons de permettre d’agréger des milliers de racks.
Nous restons à l’écoute de vos retours
Comme la plupart des annonces AWS, ce n’est que le point de départ. Nous avons beaucoup d’innovation en cours de développement, et c’est toujours le premier jour pour AWS Outposts !