AWS Security Blog
Tag: Matter
How to enforce multi-party approval for creating Matter-compliant certificate authorities
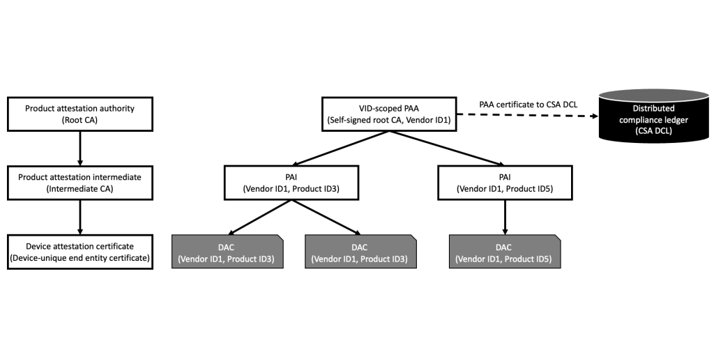
Customers who build smart home devices using the Matter protocol from the Connectivity Standards Alliance (CSA) need to create and maintain digital certificates, called device attestation certificates (DACs), to allow their devices to interoperate with devices from other vendors. DACs must be issued by a Matter device attestation certificate authority (CA). The CSA mandates multi-party […]
Use AWS Private Certificate Authority to issue device attestation certificates for Matter
In this blog post, we show you how to use AWS Private Certificate Authority (CA) to create Matter device attestation CAs to issue device attestation certificates (DAC). By using this solution, device makers can operate their own device attestation CAs, building on the solid security foundation provided by AWS Private CA. This post assumes that […]

