AWS Open Source Blog
Category: Amazon SageMaker
Jupyter Deploy: Create a JupyterLab application with real-time collaboration in the cloud in minutes
Jupyter notebooks have become a popular tool for data scientists, researchers, educators and analysts who need to experiment with code, visualize data, and document their findings. Many users run Jupyter on their laptops. This creates limitations to collaborate with a distributed team because users cannot securely provide direct access to their local JupyterLab application over […]
Deploy Large Language Models Easily with the New ezsmdeploy Python SDK
Announcing ezsmdeploy v2.0!
Twin Neural Network Training with PyTorch and Fast.ai and its Deployment with TorchServe on Amazon SageMaker
In this post we demonstrate how to train a Twin Neural Network based on PyTorch and Fast.ai, and deploy it with TorchServe on Amazon SageMaker inference endpoint. For demonstration purposes, we build an interactive web application for users to upload images and make inferences from the trained and deployed model, based on Streamlit, which is an open source framework for data scientists to efficiently create interactive web-based data applications in pure Python.
Scaling AI and Machine Learning Workloads with Ray on AWS
Learn how AWS contributes to the scalability and operational efficiency of open source Ray and how AWS customers use Ray with AWS-managed services for secure, scalable, and enterprise-ready workloads across the entire data processing and AI/ML pipeline.
Build, train, and deploy Amazon Fraud Detector models using the open source Python SDK
Companies providing digital services are looking for ways to effectively identify fraudulent activities, such as online payment fraud and fake account creation. Amazon Fraud Detector is a fully managed service that uses machine learning (ML) and builds on 20 years of fraud detection expertise from Amazon Web Services (AWS) and Amazon.com to automatically identify potentially […]
Implementing a hub and spoke dashboard for multi-account data science projects
Modern data science environments often involve many independent projects, each spanning multiple accounts. In order to maintain a global overview of the activities within the projects, a mechanism to collect data from the different accounts into a central one is crucial. In this post, we show how to leverage existing services—Amazon DynamoDB, AWS Lambda, Amazon […]
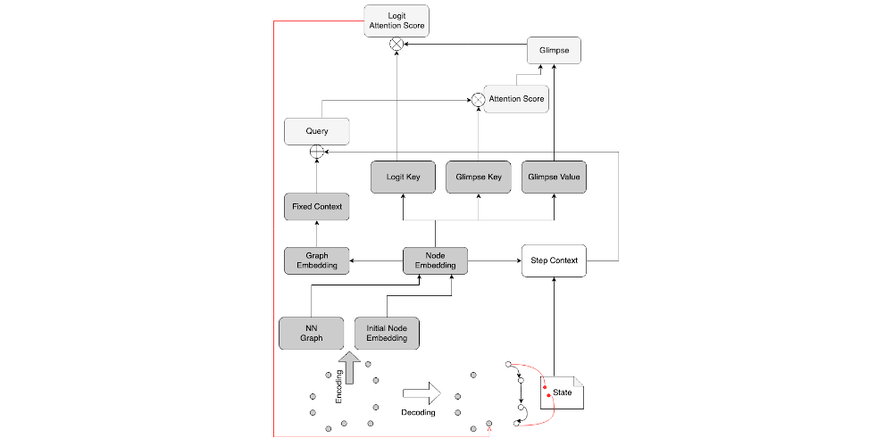
Solving the Traveling Salesperson Problem with deep reinforcement learning on Amazon SageMaker
The Traveling Salesperson Problem (TSP) is one of the most popular NP-hard combinatorial problems in the theoretical computer science and operations research (OR) community. It asks the following question: “Given a list of cities and the distances between each pair of cities, what is the shortest possible route that visits each city exactly once and […]
Using Streamlit to build an interactive dashboard for data analysis on AWS
In this article, we’ll show how to stand up an Exploratory Data Analysis (EDA) dashboard for business users using Amazon Web Services (AWS) with Streamlit. Streamlit is an open source framework for data scientists to efficiently create interactive web-based data applications in pure Python. In this tutorial, the EDA dashboard allows for quick end-to-end deployment […]
Deploy fast.ai-trained PyTorch model in TorchServe and host in Amazon SageMaker inference endpoint
Over the past few years, fast.ai has become one of the most cutting-edge, open source, deep learning frameworks and the go-to choice for many machine learning use cases based on PyTorch. It has not only democratized deep learning and made it approachable to general audiences, but fast.ai has also become a role model on how […]
Using Kedro pipelines to train Amazon SageMaker models
Machine learning (ML) and artificial intelligence (AI) adoption is growing at nearly 25 percent per year in a variety of businesses, which results in data scientists and engineers building more analytical models per person with similar levels of resources as last year. To keep up with such high demand, builders need to remove manual and […]








