AWS Compute Blog
Tag: contributed
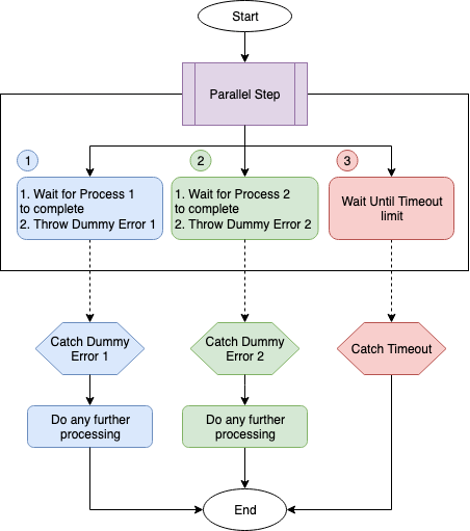
Implementing patterns that exit early out of a parallel state in AWS Step Functions
This blog post shows how you can implement patterns that must exit early out of a parallel state in an AWS Step Functions workflow.
Decoupling event publishing with Amazon EventBridge Pipes
When building event-driven applications, consider whether you can replace application code with serverless integration services to improve the resilience of your application and provide a clean separation between application logic and system dependencies.
Detecting and stopping recursive loops in AWS Lambda functions
This post is written by Pawan Puthran, Principal Serverless Specialist TAM, Aneel Murari, Senior Serverless Specialist Solution Architect, and Shree Shrikhande, Senior AWS Lambda Product Manager. AWS Lambda is announcing a recursion control to detect and stop Lambda functions running in a recursive or infinite loop. At launch, this feature is available for Lambda integrations […]
Understanding AWS Lambda’s invoke throttling limits
This blog explains three key throttle limits applied on Lambda invokes: the concurrency limit, TPS limit and burst limit. It outlines the relationship between these limits and how each one protects the system and your workload from noisy neighbors. Equipped with this knowledge you can better interpret any 429 throttling exceptions you may receive while scaling your applications on Lambda.
Implementing AWS Lambda error handling patterns
This post is written by Jeff Chen, Principal Cloud Application Architect, and Jeff Li, Senior Cloud Application Architect Event-driven architectures are an architecture style that can help you boost agility and build reliable, scalable applications. Splitting an application into loosely coupled services can help each service scale independently. A distributed, loosely coupled application depends on […]
Serverless ICYMI Q2 2023
Welcome to the 22nd edition of the AWS Serverless ICYMI (in case you missed it) quarterly recap. Every quarter, we share all the most recent product launches, feature enhancements, blog posts, webinars, live streams, and other interesting things that you might have missed! In case you missed our last ICYMI, check out what happened last […]
Retrieving parameters and secrets with Powertools for AWS Lambda (TypeScript)
This post is written by Andrea Amorosi, Senior Solutions Architect and Pascal Vogel, Solutions Architect. When building serverless applications using AWS Lambda, you often need to retrieve parameters, such as database connection details, API secrets, or global configuration values at runtime. You can make these parameters available to your Lambda functions via secure, scalable, and […]
Implementing AWS Well-Architected best practices for Amazon SQS – Part 3
This blog is written by Chetan Makvana, Senior Solutions Architect and Hardik Vasa, Senior Solutions Architect. This is the third part of a three-part blog post series that demonstrates best practices for Amazon Simple Queue Service (Amazon SQS) using the AWS Well-Architected Framework. This blog post covers best practices using the Performance Efficiency Pillar, Cost […]
Implementing AWS Well-Architected best practices for Amazon SQS – Part 2
This blog is written by Chetan Makvana, Senior Solutions Architect and Hardik Vasa, Senior Solutions Architect. This is the second part of a three-part blog post series that demonstrates implementing best practices for Amazon Simple Queue Service (Amazon SQS) using the AWS Well-Architected Framework. This blog post covers best practices using the Security Pillar and […]
Implementing AWS Well-Architected best practices for Amazon SQS – Part 1
This blog is written by Chetan Makvana, Senior Solutions Architect and Hardik Vasa, Senior Solutions Architect. Amazon Simple Queue Service (Amazon SQS) is a fully managed message queuing service that makes it easy to decouple and scale microservices, distributed systems, and serverless applications. AWS customers have constantly discovered powerful new ways to build more scalable, […]







