AWS Compute Blog
Tag: Amazon SQS
Scaling an ASG using target tracking with a dynamic SQS target
This blog post is written by Wassim Benhallam, Sr Cloud Application Architect AWS WWCO ProServe, and Rajesh Kesaraju, Sr. Specialist Solution Architect, EC2 Flexible Compute. Scaling an Amazon EC2 Auto Scaling group based on Amazon Simple Queue Service (Amazon SQS) is a commonly used design pattern in decoupled applications. For example, an EC2 Auto Scaling […]
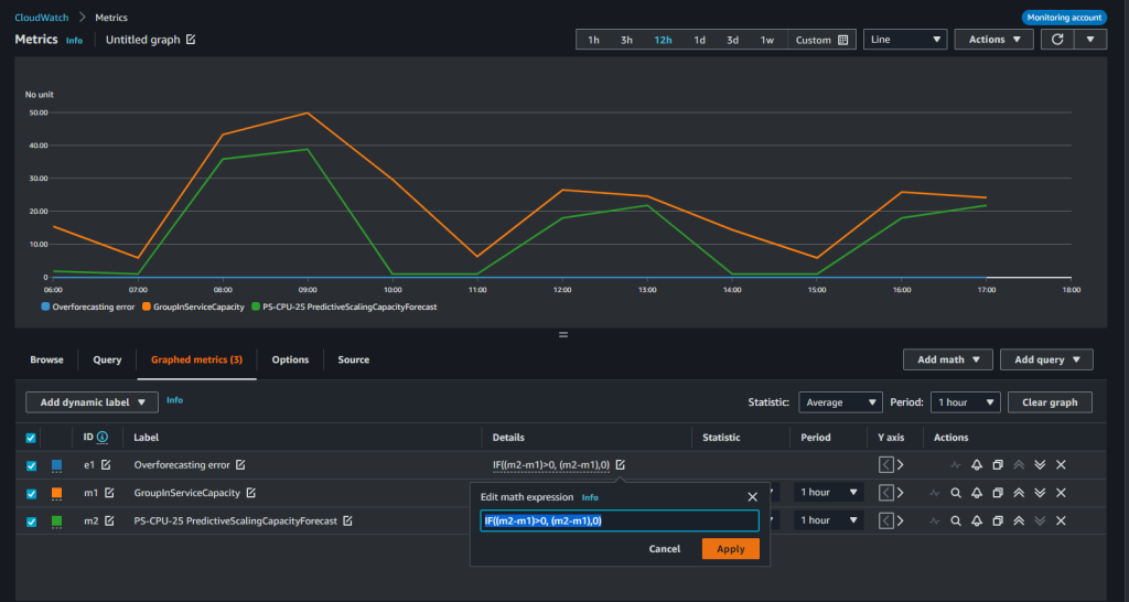
Adopt Recommendations and Monitor Predictive Scaling for Optimal Compute Capacity
This post is written by Ankur Sethi, Sr. Product Manager, EC2, and Kinnar Sen, Sr. Specialist Solution Architect, AWS Compute. Amazon EC2 Auto Scaling helps customers optimize their Amazon EC2 capacity by dynamically responding to varying demand. Based on customer feedback, we enhanced the scaling experience with the launch of predictive scaling policies. Predictive scaling […]
Improved failure recovery for Amazon EventBridge
Today we’re announcing two new capabilities for Amazon EventBridge – dead letter queues and custom retry policies. Both of these give you greater flexibility in how to handle any failures in the processing of events with EventBridge. You can easily enable them on a per target basis and configure them uniquely for each. Dead letter […]
Building storage-first serverless applications with HTTP APIs service integrations
Over the last year, I have been talking about “storage first” serverless patterns. With these patterns, data is stored persistently before any business logic is applied. The advantage of this pattern is increased application resiliency. By persisting the data before processing, the original data is still available, if or when errors occur. Common pattern for […]
ICYMI: Season one of Sessions with SAM
February 12, 2024: Amazon Kinesis Data Firehose has been renamed to Amazon Data Firehose. Read the AWS What’s New post to learn more. Developers tell us they want to know how to easily build and manage their serverless applications. In 2017 AWS announced AWS Serverless Application Model (SAM) to help with just that. To help […]
ICYMI: Serverless pre:Invent 2019
With Contributions from Chris Munns – Sr Manager – Developer Advocacy – AWS Serverless The last two weeks have been a frenzy of AWS service and feature launches, building up to AWS re:Invent 2019. As there has been a lot announced we thought we’d ship an ICYMI post summarizing the serverless service specific features that […]
Decoupled Serverless Scheduler To Run HPC Applications At Scale on EC2
This post is written by Ludvig Nordstrom and Mark Duffield | on November 27, 2019 In this blog post, we dive in to a cloud native approach for running HPC applications at scale on EC2 Spot Instances, using a decoupled serverless scheduler. This architecture is ideal for many workloads in the HPC and EDA industries, and […]
Introducing AWS Lambda Destinations
Today we’re announcing AWS Lambda Destinations for asynchronous invocations. This is a feature that provides visibility into Lambda function invocations and routes the execution results to AWS services, simplifying event-driven applications and reducing code complexity. Asynchronous invocations When a function is invoked asynchronously, Lambda sends the event to an internal queue. A separate process reads […]
Running Cost-effective queue workers with Amazon SQS and Amazon EC2 Spot Instances
This post is contributed by Ran Sheinberg | Sr. Solutions Architect, EC2 Spot & Chad Schmutzer | Principal Developer Advocate, EC2 Spot | Twitter: @schmutze Introduction Amazon Simple Queue Service (SQS) is used by customers to run decoupled workloads in the AWS Cloud as a best practice, in order to increase their applications’ resilience. You […]
New for AWS Lambda – SQS FIFO as an event source
AWS Lambda first announced support for Amazon SQS standard queues as an event source in April 2018. This allows builders to develop serverless applications using queues to directly invoke Lambda functions. Today, we have expanded this feature to include SQS FIFO queues. This makes it easier to create serverless applications using queues where the order […]








