Amazon Web Services ブログ
Tag: Amazon Polly
Amazon Connect, Amazon Lex, Amazon Bedrock Knowledge Bases を活用してコンタクトセンターに音声とチャットの生成 AI エージェントをデプロイする
本ブログでは、DoorDashが共同で開発した、コンタクトセンター向け生成 AI エージェントソリューションをご紹介します。Amazon Connect、Amazon Lex、Amazon Bedrock Knowledge Basesを活用し、わずか 2 か月で音声・チャット対応の AI エージェントを構築、2.5 秒以内の応答速度を実現しました。実装手順からカスタマイズ方法まで、オープンソースで提供される実践的なソリューションの詳細をご覧ください。
AWS IoT Core と Amazon Polly を使って、IoT デバイスからのメッセージを音声コマンドに変換する
ルールエンジンを使用すると、IoT デバイスから AWS の他のサービスにデータを送信することができます。これにより、アラームや通知のトリガー、ログの収集、分析や機械学習モデルの実行など、IoT データに対して即座にアクションを起こすことができるようになります。この記事では、デバイスから入ってくる JSON メッセージを、Amazon Polly のテキスト読み上げ機械学習モデルを使用して音声に変換する方法を紹介します。
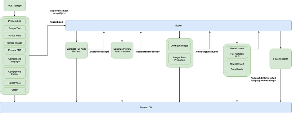
AWS Elemental MediaConvert と Amazon Polly を使って記事を動画にする方法
デジタルメディアパブリッシャーは、顧客のニーズに応えるためにユーザーエクスペリエンスを改革しています。特に、マ […]
音声によるゲームの進化
この記事は、“How the power of voice can supercharge gaming”を翻 […]
How to : Amazon Lex と Babylon.js と AR/VR のハンズフリーインタラクション
本ブログは “How to: Hands-free interaction for AR/VR w […]
新型コロナウィルス感染症により、カスタマーサービスリーダーのコンタクトセンターの捉え方がどのように変わったか
この記事は How COVID-19 has changed the way customer service […]
Amazon Polly を使用した日本語テキスト読み上げの最適化
Amazon Polly は、高度な深層学習テクノロジーを使用して、29 の言語および 61 の音声で、人間の […]




