亚马逊AWS官方博客
Tag: Amazon Personalize
使用 Amazon Personalize 快速搭建推荐服务
在本文中,将向您展示如何使用Amazon Personalize构建自动训练和推理的推荐服务。文中采用MovieLens电影评分数据作为样本数据并将数据存储在S3中,文中将利用lambda函数触发数据更新,模型训练,模型更新和模型批量推理。
使用 Amazon Personalize 在 StockX 上拓展个性化用户体验
本文为StockX公司Sam Bean与Nic Roberts II撰写的客座文章。援引他们的表述,“StockX是一家来自底特律的初创公司,希望以独特的竞价/出价市场革新电子商务体系。我们平台的设计灵感源自纽约证券交易所,并将运动鞋与街头潮牌服饰等商品视为高价值可交易商品。凭借运营透明化的市场交易体验,StockX将帮助消费者以真实市场价购买备受追捧的真品。”
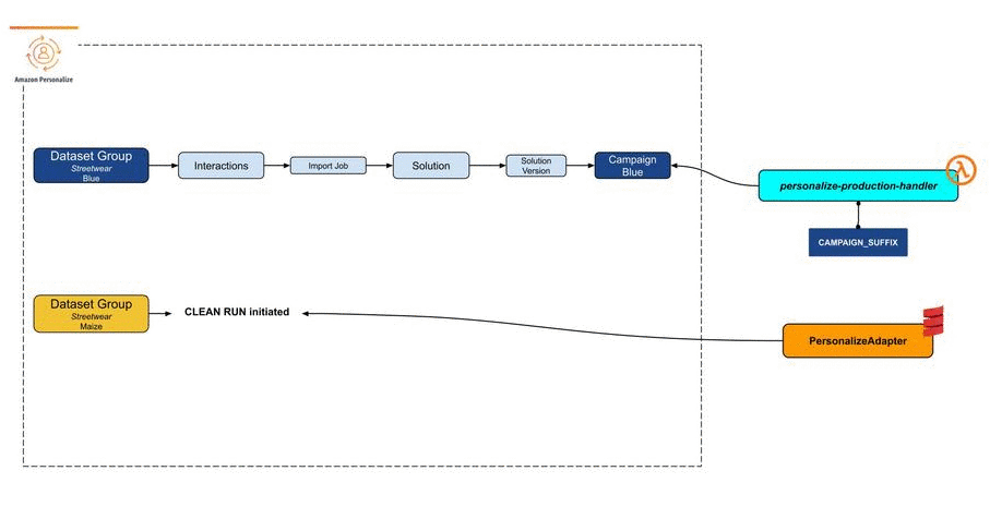
使用 Amazon Personalize 建立个性化优惠券,借此提高客户参与度与忠诚度
本文为乐天玛特公司大数据分析师Sungoh Park撰写的客座文章。援引他的表述,“作为乐天有限公司下辖子公司,乐天玛特是韩国领先的零售商,销售各类日用百货、服装、玩具、电子产品及其他商品。”
运用上下文信息提升 Amazon Personalize 推荐结果的相关性
如本文所述,在使用Amazon Personalize时,将上下文信息添加至推荐策略当中,是一项非常强大且易于实现的实践。使用上下文丰富推荐结果,您的用户参与度将显著增加,从而真正将推荐系统转化为提升收入的重要工具。
Amazon Personalize 现将快速变化的新产品与全新内容目录的个性化推荐效果提升达50%
Amazon Personalize提供的全新aws-user-personalization recipe能够在推荐结果中引入交互量较少的新项目,并在重新训练期间通过用户反馈学习项目属性,有效地缓解了项目冷启动问题。关于使用Amazon Personalize优化用户体验的更多详细信息,请参阅Amazon Personalize文档。
通过 Amazon Personalize 扩展科学产品组合并适应不断变化的世界
赛默飞世尔(Thermo Fisher)一直努力帮助世界各地的科学家解决我们面临的一些最大挑战。借助 Amazon Personalize,我们极大地提高了我们了解客户工作的能力,并通过多种渠道为他们提供个性化体验。使用 Amazon Personalize 使我们能够专注于解决难题,而不是管理 ML 基础架构。
十项要诀助力 AWS 账户安全提升
赛默飞世尔(Thermo Fisher)一直努力帮助世界各地的科学家解决我们面临的一些最大挑战。借助 Amazon Personalize,我们极大地提高了我们了解客户工作的能力,并通过多种渠道为他们提供个性化体验。使用 Amazon Personalize 使我们能够专注于解决难题,而不是管理 ML 基础架构。
使用 Amazon Personalize 与 Braze 个性化推荐功能优化营销活动参与度
时至今日,营销人员正通过各类消息力争吸引到客户的注意力,这也意味着大家必须能够在正确的时间、以正确的渠道将正确的消息传递给明确定位的正确用户。Braze为前三项难题提供解决方案,而大家也可以将Braze Connected Content与Amazon Personalize集成起来以攻克最后一个挑战,真正整理出能够反映每一位客户当前偏好、具有高度个性化的产品与内容建议。
通过个性化在线体育内容提升用户参与度
Amazon Personalize为我们开启了新世界的大门,我们也对首次迈入ML领域感到无比激动。我们发现,将经过训练的模型纳入我们的工作流程其实非常简单易行。与使用Amazon Personalize相比,更耗费时间的反而是选择正确的KPI并捕捉必要数据,借此证明本轮试验的实际有效性。
在 StockX 上使用 Amazon Personalize 开创个性化用户体验
“为您推荐”成为我们团队乃至整个StockX公司的一次巨大胜利。我们开始迅速将机器学习技术整合至企业中的各个层面。而我们获得的成功,也使得企业决策者同意在更多StockX体验场景当中集成Amazon Personalize,并不断扩大我们在机器学习领域投入的精力。可以肯定地讲,个性化如今已经成为StockX内部的头等大事。





