亚马逊AWS官方博客
Category: SAP on AWS
EC2 高端内存实例更新 — 新增 18 TB 和 24 TB 实例
今天,我们将推出具有 18TiB 和 24TiB 内存的实例。这些 8 插槽实例采用第二代英特尔®至强®可扩展 (Cascade Lake) 处理器,运行频率 2.7 GHz,从今天开始可在美国东部(弗吉尼亚北部)区域使用,更多区域也即将推出。与现有 6、9 和 12TiB 裸机实例一样,18 和 24TiB 实例通过具有三年预留的专用主机提供。您还可以将较小型号的预留实例升级至这些新的型号。
AWS 与 SAP 宣布推出 IoT 互操作性解决方案
SAP 宣布与 Amazon Web Services 物联网合作,以及 SAP Leonardo 物联网与 AWS 物联网核心之间的通用互操作性。新的协作使您能够使用由 SAP Leonardo IoT 支持的 AWS IoT 平台和业务流程的全球可扩展性来部署 IoT 解决方案,这一点既简单又经济高效。
利用 AWS 打造高可用 SAP Hybris 系统
本文主要帮助用户利用AWS的资源完成构建SAP Hybris系统的高可用架构,主要用到的资源包括EC2,S3,Auto Scaling Group,Amazon Aurora。
在 AWS 上使用 SUSE HAE 架构高可用的 SAP 系统
通常SAP系统是企业的关键应用系统,所以在部署SAP生产系统时必须要实现高可用。在AWS上部署SAP应用系统,您可以构建稳定可靠的、容错的和高可用的SAP应用系统。在本文中,我们会介绍如何在AWS上使用SUSE HAE在SUSE Linux环境中部署高可用的SAP应用。
SAP on AWS 更新 – 客户案例研究、纵向扩展、横向扩展等
SAP SAPPHIRE NOW 2019 于本周在佛罗里达举行!本文将分享一些客户成功案例,并简要介绍我们一直在做的工作,以确保 AWS 是您运行由 SAP 提供支持的 OLTP 和 OLAP 企业工作负载的最佳场所。
使用 SIOS Protection Suite 在 AWS 上部署高可用 SAP 系统
在本篇博客中,我们将了解如何使用SIOS Protection Suite在Windows和Linux环境中以高可用的方式在AWS上部署SAP。
SAP HANA 的理想之选 – 提供 6 TB、9 TB 和 12 TB 内存的 Amazon EC2 高端内存实例现已推出
全新 Amazon EC2 高端内存实例为您使用包括 Amazon Elastic Block Store (EBS)、Amazon Simple Storage Service (S3)、AWS Identity and Access Management (IAM)、Amazon CloudWatch 和 AWS Config 在内的其他 AWS 服务敞开了大门。这些实例专为 AWS 客户运行大规模 SAP HANA 安装而设计,也可用于构建提供企业级数据保护和业务连续性的生产系统。
SAP on AWS – 过去、现在和未来
我们与 SAP 的合作始于 2008 年,当时的目标是为我们的客户提供在云中运行任务关键型 SAP 系统的方案。我们与 SAP 携手合作,于 2014 年实现了 HANA 的生产部署,现在可提供大量经过 SAP 认证的 EC2 实例来运行 HANA。
我们的目标是尽可能轻松地运行 HANA,同时为您提供适合各种不同应用程序和安装的实例大小。在上一届 SAPPHIRE NOW 会议上,我们公布了推出内存为 8TB 到 16TB 的 EC2 实例的计划。今天,我想更多地向您介绍一下这些实例的规格和大小。
企业应用上云的新花样:利用 Amazon API Gateway 和 AWS Lambda 实现 SAP 应用微服务化
企业应用(如 ERP、CRM、OA 和 HR 等)是企业信息系统的核心资产,支撑企业的生产、经营与管理。随着移动互联网的蓬勃发展,这些企业应用迫切需要向移动设备提供便捷、高效的访问,实现丰富的用户体验。例如,销售人员通过手机 App 管理客户信息、拜访记录和订单等;差旅途中的管理人员在平板电脑上浏览财务报表或审批公文等。此外,集团型的企业客户日益注重 IT 服务能力的输出与共享,以促进各业务板块及生态圈的协同发展。例如,构建统一的身份认证平台为所有的第三方应用提供认证与授权服务。
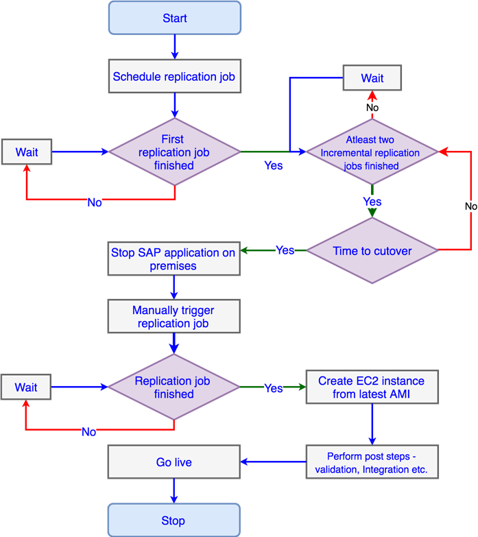
使用 AWS SMS 将 SAP 迁移到 AWS
AWS 服务器迁移服务(AWS SMS)是一种无代理服务,可将您的本地 VMware vSphere 或 Microsoft Hyper-V 虚拟机迁移到 AWS。 在本博文中,我将讨论 AWS SMS 的一些主要优势,并解释如何使用此服务将您的虚拟化本地(或私有云)SAP 工作负载迁移到在 AWS 云上的 Amazon Elastic Compute Cloud(Amazon EC2)实例。









