Artificial Intelligence
Tag: AWS Customer
Facebook uses Amazon EC2 to evaluate the Deepfake Detection Challenge
In October 2019, AWS announced that it was working with Facebook, Microsoft, and the Partnership on AI on the first Deepfake Detection Challenge. Deepfake algorithms are the same as the underlying technology that has given us realistic animation effects in movies and video games. Unfortunately, those same algorithms have been used by bad actors to […]
Accelerating innovation: How serverless machine learning on AWS powers F1 Insights
FORMULA 1 (F1) turns 70 years old in 2020 and is one of the few sports that combines real-time skill with engineering and technical prowess. Technology has always played a central role in F1; where the evolution of the rules and tools is built into the DNA of F1. This keeps fans engaged and drivers […]
Cisco uses Amazon SageMaker and Kubeflow to create a hybrid machine learning workflow
This is a guest post from members of Cisco’s AI/ML best practices team, including Technical Product Manager Elvira Dzhuraeva, Distinguished Engineer Debo Dutta, and Principal Engineer Amit Saha. Cisco is a large enterprise company that applies machine learning (ML) and artificial intelligence (AI) across many of its business units. The Cisco AI team in the […]
How Euler Hermes detects typo squatting with Amazon SageMaker
This is a guest post from Euler Hermes. In their own words, “For over 100 years, Euler Hermes, the world leader in credit insurance, has accompanied its clients to provide simpler and safer digital products, thus becoming a key catalyzer in the world’s commerce.” Euler Hermes manages more than 600,000 B2B transactions per month and […]
The tech behind the Bundesliga Match Facts xGoals: How machine learning is driving data-driven insights in soccer
It’s quite common to be watching a soccer match and, when seeing a player score a goal, surmise how difficult scoring that goal was. Your opinions may be further confirmed if you’re watching the match on television and hear the broadcaster exclaim how hard it was for that shot to find the back of the […]
How REA Group implemented automated image compliance with Amazon Rekognition
Amazon Rekognition is a machine learning (ML) based image and vision analysis service that can identify objects, people, text, scenes, and activities in images and videos, and detect any inappropriate content. Amazon Rekognition text detection enables you to recognize and extract textual content from images and videos. For example, in image sharing and social media […]
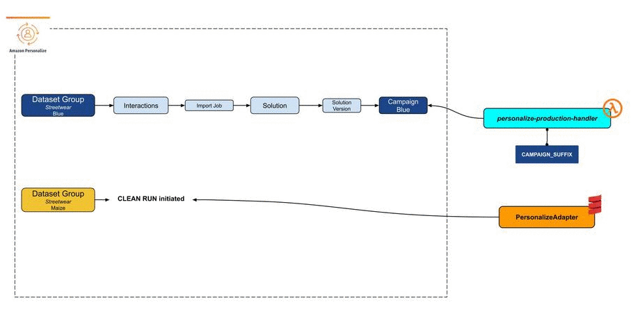
Pioneering personalized user experiences at StockX with Amazon Personalize
This is a guest post by Sam Bean and Nic Roberts II at StockX. In their own words, “StockX is a Detroit startup company revolutionizing ecommerce with a unique Bid/Ask marketplace—our platform models the New York Stock Exchange and treats goods like sneakers and streetwear as high-value, tradable commodities. With a transparent market experience, StockX […]
Increasing customer engagement and loyalty with personalized coupon recommendations using Amazon Personalize
This is a guest blog post by Sungoh Park, a big data analyst at Lotte Mart. In their own words, “Lotte Mart, a division of Lotte Co., Ltd., is a leading South Korean retailer that sells a variety of groceries, clothing, toys, electronics, and other goods.” Consumers today have many options for purchasing daily necessities; […]
Amazon Translate added to Memsource Translate, Memsource’s machine translation management feature
This is a guest post from Memsource. In their own words, “By leading the industry in AI-powered translation technology, we make localization easier, faster, and more cost-effective.” Memsource and Amazon Translate are strengthening their partnership. You can now use Amazon Translate with Memsource Translate, Memsource’s machine translation (MT) management feature. Many Memsource users share a […]
Converting your content to audio for free with Trinity Audio WordPress plugin
This is a guest post by Ron Jaworski, co-founder and CEO of Trinity Audio. In their own words, “Trinity Audio is an audio content solution platform that caters to publishers and content creators of all types and sizes worldwide, and helps them join the ongoing audio revolution by turning readers into listeners, creating the experience […]









