Artificial Intelligence
Category: Security
Securing Amazon Bedrock cross-Region inference: Geographic and global
In this post, we explore the security considerations and best practices for implementing Amazon Bedrock cross-Region inference profiles. Whether you’re building a generative AI application or need to meet specific regional compliance requirements, this guide will help you understand the secure architecture of Amazon Bedrock CRIS and how to properly configure your implementation.
Detect Amazon Bedrock misconfigurations with Datadog Cloud Security
We’re excited to announce new security capabilities in Datadog Cloud Security that can help you detect and remediate Amazon Bedrock misconfigurations before they become security incidents. This integration helps organizations embed robust security controls and secure their use of the powerful capabilities of Amazon Bedrock by offering three critical advantages: holistic AI security by integrating AI security into your broader cloud security strategy, real-time risk detection through identifying potential AI-related security issues as they emerge, and simplified compliance to help meet evolving AI regulations with pre-built detections.
Accelerate threat modeling with generative AI
In this post, we explore how generative AI can revolutionize threat modeling practices by automating vulnerability identification, generating comprehensive attack scenarios, and providing contextual mitigation strategies.
AWS machine learning supports Scuderia Ferrari HP pit stop analysis
Pit crews are trained to operate at optimum efficiency, although measuring their performance has been challenging, until now. In this post, we share how Amazon Web Services (AWS) is helping Scuderia Ferrari HP develop more accurate pit stop analysis techniques using machine learning (ML).
Securing Amazon Bedrock Agents: A guide to safeguarding against indirect prompt injections
Generative AI tools have transformed how we work, create, and process information. At Amazon Web Services (AWS), security is our top priority. Therefore, Amazon Bedrock provides comprehensive security controls and best practices to help protect your applications and data. In this post, we explore the security measures and practical strategies provided by Amazon Bedrock Agents to safeguard your AI interactions against indirect prompt injections, making sure that your applications remain both secure and reliable.
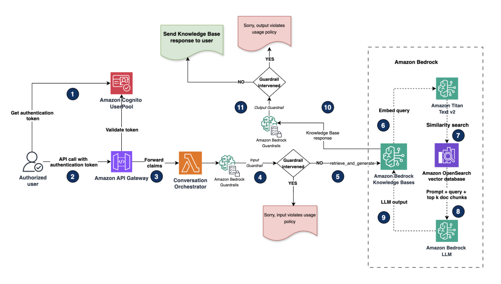
Protect sensitive data in RAG applications with Amazon Bedrock
In this post, we explore two approaches for securing sensitive data in RAG applications using Amazon Bedrock. The first approach focused on identifying and redacting sensitive data before ingestion into an Amazon Bedrock knowledge base, and the second demonstrated a fine-grained RBAC pattern for managing access to sensitive information during retrieval. These solutions represent just two possible approaches among many for securing sensitive data in generative AI applications.
How to configure cross-account model deployment using Amazon Bedrock Custom Model Import
In this guide, we walk you through step-by-step instructions for configuring cross-account access for Amazon Bedrock Custom Model Import, covering both non-encrypted and AWS Key Management Service (AWS KMS) based encrypted scenarios.
Security best practices to consider while fine-tuning models in Amazon Bedrock
In this post, we implemented secure fine-tuning jobs in Amazon Bedrock, which is crucial for protecting sensitive data and maintaining the integrity of your AI models. By following the best practices outlined in this post, including proper IAM role configuration, encryption at rest and in transit, and network isolation, you can significantly enhance the security posture of your fine-tuning processes.
Video security analysis for privileged access management using generative AI and Amazon Bedrock
In this post, we show you an innovative solution to a challenge faced by security teams in highly regulated industries: the efficient security analysis of vast amounts of video recordings from Privileged Access Management (PAM) systems. We demonstrate how you can use Anthropic’s Claude 3 family of models and Amazon Bedrock to perform the complex task of analyzing video recordings of server console sessions and perform queries to highlight any potential security anomalies.
Efficiently build and tune custom log anomaly detection models with Amazon SageMaker
In this post, we walk you through the process to build an automated mechanism using Amazon SageMaker to process your log data, run training iterations over it to obtain the best-performing anomaly detection model, and register it with the Amazon SageMaker Model Registry for your customers to use it.









