AWS Database Blog
AerLink is digitally transforming the aircraft leasing and financing industry using Amazon Managed Blockchain
This is a guest post from Finn Mulligan and Sanjaya Krishna, co-founders of AerLink Ltd, in partnership with Maggie Hsu, WW GTM Specialist for Amazon Managed Blockchain
AerLink is a Seattle-based startup that is focused on transforming the aircraft leasing and financing industry. Aircraft leasing and financing is currently full of manual, time-intensive processes, and data that is siloed across ecosystem participants such as aircraft operators, lessors, and financiers. This can lead to inconsistencies in the data, resulting in costly delays when a leased aircraft changes hands. By using Amazon Managed Blockchain to digitally enable the entire leasing and financing process, Aerlink is reducing transaction processing times, simplifying risk management, and increasing transparency across the ecosystem.
The world’s commercial passenger and freight aircraft fleet is valued at $1 trillion. Although one might assume that the vast majority of this fleet is owned by aircraft operators, in fact, aircraft lessors and financers own approximately 46% ($460 billion). This percentage is expected to increase as operators seek to rationalize their capital spending in the face of industry challenges, most notably the COVID-19 pandemic. Aircraft lessors have yet to fully take advantage of innovative technology, thus many core business processes continue to be manually intensive. Visibility into the operation of owned aircraft is neither timely nor granular, and a trusted transaction system of record with business partners doesn’t exist.
One core business process unique to aircraft leasing is called maintenance reserve (MR) billing. Because safety is of paramount importance to the entire aviation ecosystem, aircraft maintenance is highly prescriptive. The timing and scope of maintenance activities are mandated by both industry and government regulations. To ensure funds are available to pay for required maintenance activities on the assets they own, aircraft lease terms often require aircraft operators to pre-fund a maintenance reserve account held by aircraft lessors. Each month, operators make contributions to this account based on how much they’ve used a given aircraft. The more utilization, the more money goes into the reserve account. At the time of an actual maintenance event, the funds from the reserve account are disbursed back to the operators to cover the cost of these maintenance events.
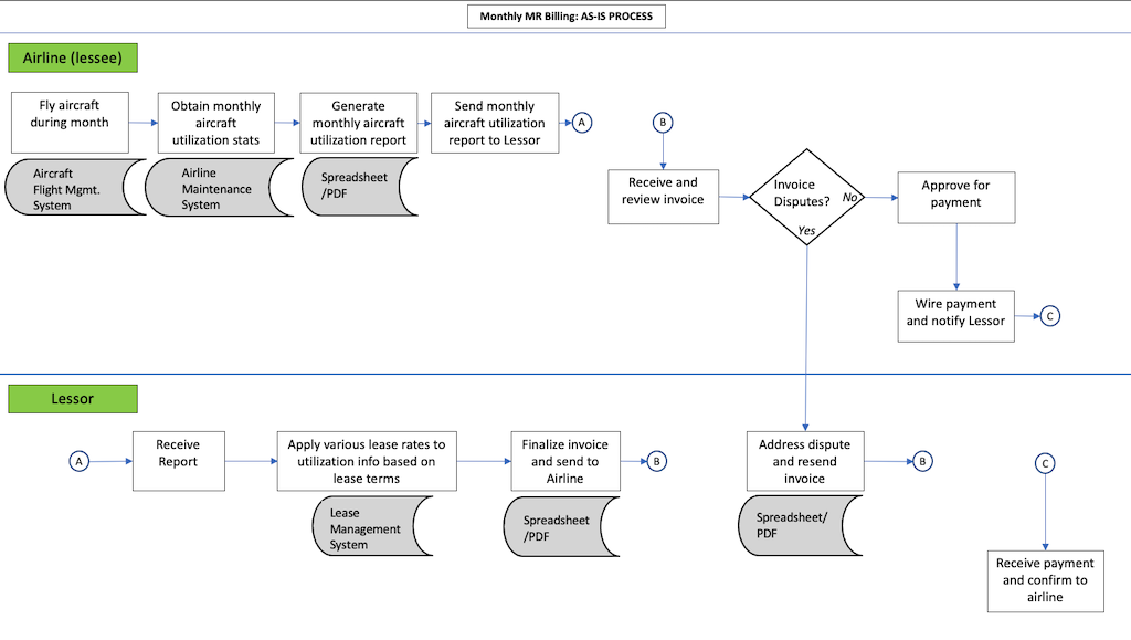
Currently, the entire monthly MR billing process is accomplished manually, as depicted in the following diagram.

Inefficiencies in the current MR billing process
The current MR billing process is manually intensive, which results in longer time-to-complete as well as a higher chance for errors that need to be manually resolved. In addition, there is no system of record of these transactions that is agreed to by all parties involved. Not having this single source of truth for MR billing, as well as other lease-related transactions, results in much more time and effort when a leased aircraft changes operator or lessor. Delays in the due diligence process when an aircraft is sold to a new lessor can sometimes result in hundreds of thousands of dollars of additional, non-recoupable costs to lessors. Additionally, having the same information exposed in multiple systems presents data security challenges.
Blockchain provides an elegant way to modernize the business of aircraft leasing
By its very nature, blockchain offers a compelling value to address these inefficiencies. Specifically, it allows you to have a distributed and immutable record of lease-related transactions that is jointly owned and accessible at any time by aircraft lessors or financiers and business partners—a single, shared source of truth for all parties involved.
The following diagram depicts AerLink’s proof of concept (POC) MR billing process, now digitally enabled on blockchain.

Hyperledger Fabric’s ability to provide strong access control is key
Because AerLink’s blockchain will be a platform recording lease-related transactions for multiple combinations of operators and lessors, AerLink chose to build its POC using Hyperledger Fabric. Fabric offers fine-grained access control over who can read and write what information. This ensures that operators and lessors only see information related to lease contracts to which they are an authorized party, and it minimizes potential exposure of sensitive information in a cost-effective way. This kind of access control is essential for AerLink’s solution to be successful.
Why Amazon Managed Blockchain
When faced with the decision as to whether to build a blockchain solution and manage it internally versus looking to a managed service, AerLink quickly concluded that Amazon Managed Blockchain was the better alternative. The scalability, ease of user administration, ability to easily track activity across multiple lessor and operator relationships, and easy integration with other AWS services that are part of AerLink’s overall solution were among the most appealing aspects of building on Managed Blockchain. Additionally, the Managed Blockchain team provided both business and technical support and exhibited extreme customer centricity through the development process.
Immutability and shared trust bring efficiencies to the due diligence processes
With MR billing and other lease-related transactions all recorded on a blockchain shared by operators and lessors, historical information required at the time of due diligence events is easily accessible and fully trusted by all parties involved. Exhaustive time spent reconciling differences between each party’s system of record goes away, dropping real money to lessors’ bottom lines. And if a new lessor or operator is already on the AerLink platform, their ability to administer their new aircraft becomes a relatively straightforward matter of being given access to existing immutable historical records for which they are now an authorized party. This network effect will be an accelerator to the adoption of the AerLink platform.
Smart contracts facilitate the automation of previously manual processes
Smart contracts are another core element of blockchain, and are also used to automate the entire MR billing process itself. When an operator (airline) reports their monthly utilization, you can use smart contracts to automatically apply the relevant billing rates and generate the MR billing invoice. You can also use smart contracts to update the stages of the MR billing process for a given plane, again providing transparency to all parties as to where things stand at any given time.
From proof of concept to production
Our POC was completed alongside our development partner Tech Mahindra. We’ve now embarked on a road show to a number of lessors, where we are validating our value proposition as well as additional industry challenges we identified as being solvable via the AerLink solution. These will inform development of our production solution.
To get started building with Managed Blockchain, contact the Managed Blockchain team.
About the authors
Finn Mulligan – CEO, AerLink Ltd.
Finn brings years of experience in aviation finance, management consulting, and private equity investment transactions in the aviation, leasing, and telecommunications sectors. He has been a former portfolio and risk manager for multiple aircraft leasing and financing platforms. At AerLink, Finn’s responsibilities include strategic planning, investor outreach, financial planning and administration, strategic partnerships, market research, and sales.
Sanjaya Krishna – COO, AerLink Ltd
Sanjaya has spent his entire career consulting to, and working for, companies operating at the intersection of innovative technology and business opportunity. As KPMG’s initial US Digital Services Leader and beyond, he developed several first-of-their-kind consulting industry service offerings focused on digital transformation. At AerLink, Sanjaya’s responsibilities include cloud operations, data/product/technology strategy and development, investor outreach, partner management, market research and sales
Maggie Hsu – Senior GTM Specialist, AWS
Maggie is a Worldwide Go-to-Market Specialist for Amazon Managed Blockchain. She was previously at Fluidity/AirSwap, an Ethereum startup, and prior to that was Chief of Staff to Tony Hsieh, former CEO of Zappos.com. She also worked at McKinsey & Company as a consultant. When not at work, she enjoys hiking with her German Shepherd.